Aimers Infotech Logo
  • Electronics/Electrical Project
    • PBL
    • Mini Project
      • IOT
      • Pic microcontroller
      • Atmega/Arduino
      • Wireless
      • Digital Electronics
    • Mega Project
      • IOT
      • Drone
      • Ai+Embedded
      • Pic microcontroller
      • Raspberry
      • Atmega/Arduino
      • Wireless
      • Digital Electronics
      • Solar
  • Software Project
    • PBL
    • Mini Project
      • Web Design
      • Android
      • PHP
      • Python
      • Java
      • Data Science
      • Machine Learning
      • DL
      • AI
    • Mega Project
      • Web Design
      • Android
      • PHP
      • Python
      • Java
      • Data Science
      • Machine Learning
      • DL
      • AI
  • Mechanical Project
    • PBL
    • Mini Project
      • Mechatronics
      • Solidwork
      • Power Generation
      • Pneunatics Projects
      • FEA Composite Material Project
      • Ansys Projects
      • Hydrolics Projects
      • Agriculture Projects
    • Mega Project
      • Mechatronics
      • Solidwork
      • Power Generation
      • Pneunatics Projects
      • FEA Composite Material Project
      • Ansys Projects
      • Hydrolics Projects
      • Agriculture Projects
  • Robotics Project
    • PBL
    • Mini Project
      • Embedded System
      • Automation and Controller System
      • AI/ML Based Robot
      • Agriculture Robot
      • Hobby Robotics KIT
    • Mega Project
      • Embedded System
      • Automation and Controller System
      • AI/ML Based Robot
      • Agriculture Robot
      • Hobby Robotics KIT
  • Latest Project
  • About

Project Image
test12345
Quick Inquiry
Project Image
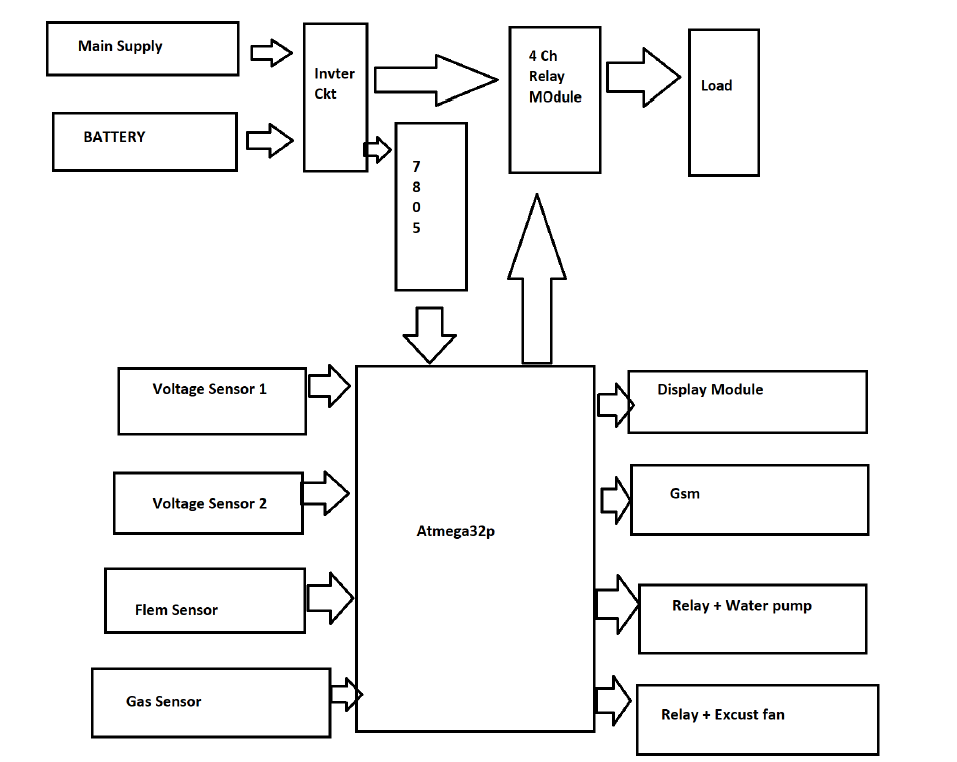
Intelligent Home Automation System with Automatic Inverter Switching, Battery Power Management, and Gas Flame Detection
Quick Inquiry
Project Image
IOT Based Fire Department Alerting System
Quick Inquiry
Project Image
Wireless Universal Remote Controller for Haptic Interfaces Using Zigbee or LoRa Technology
Quick Inquiry
Project Image
Intelligent Home Automation System with Automatic Inverter Switching, Battery Power Management, and Gas Flame Detection
Quick Inquiry
Project Image
Fingerprint-Based Smart Hostel Hot Water Dispensing System
Quick Inquiry
Project Image
Fingerprint-Based Multi-Locker Bank System with Dual Authentication Using OTP and Biometric Verification
Quick Inquiry
Project Image
Wireless Remote-Controlled Bomb Detection and Defusing Robot with NRF Module, Wi-Fi Camera, and Real-Time Monitoring
Quick Inquiry
Project Image
Biometric-Based Ration Distribution System with Fingerprint Authentication, Telegram OTP Verification, Load Balancing, and User Management
Quick Inquiry
Project Image
Biometric-Based Ration Distribution System with Fingerprint Authentication, Load Balancing, and User Addition/Removal Functionality
Quick Inquiry
Project Image
Autonomous Robotic System for Manhole Cap Removal and Internal Cleaning with Live Monitoring
Quick Inquiry
Project Image
Autonomous Restaurant Service Robot for Food Delivery to Customers
Quick Inquiry
Project Image
Autonomous Multi-Functional Robot for Drainage Line Inspection, Blockage Detection, and Cleaning Operations
Quick Inquiry
Sr. No Project Name
1 test12345
2 Intelligent Home Automation System with Automatic Inverter Switching, Battery Power Management, and Gas Flame Detection
3 IOT Based Fire Department Alerting System
4 Wireless Universal Remote Controller for Haptic Interfaces Using Zigbee or LoRa Technology
5 Intelligent Home Automation System with Automatic Inverter Switching, Battery Power Management, and Gas Flame Detection
6 Fingerprint-Based Smart Hostel Hot Water Dispensing System
7 Fingerprint-Based Multi-Locker Bank System with Dual Authentication Using OTP and Biometric Verification
8 Wireless Remote-Controlled Bomb Detection and Defusing Robot with NRF Module, Wi-Fi Camera, and Real-Time Monitoring
9 Biometric-Based Ration Distribution System with Fingerprint Authentication, Telegram OTP Verification, Load Balancing, and User Management
10 Biometric-Based Ration Distribution System with Fingerprint Authentication, Load Balancing, and User Addition/Removal Functionality
11 Autonomous Robotic System for Manhole Cap Removal and Internal Cleaning with Live Monitoring
12 Autonomous Restaurant Service Robot for Food Delivery to Customers
13 Autonomous Multi-Functional Robot for Drainage Line Inspection, Blockage Detection, and Cleaning Operations
Logo

Accelerate innovation with world-class tech teams We’ll match you to an entire remote team of incredible freelance talent.

Useful Links

  • Login
  • Terms & Conditions
  • About Company
  • Payment Gatway
  • Policy

Our Services

  • Data Security
  • IT Managment
  • Outsourcing
  • Networking

Contact Information

  • +91 95038 16465
  • diptishkakad28@gmail.com
  • Narhe, Pune, Maharashtra 411041

© Copyrights 2024 Aimers Infotech & Automation All rights reserved.